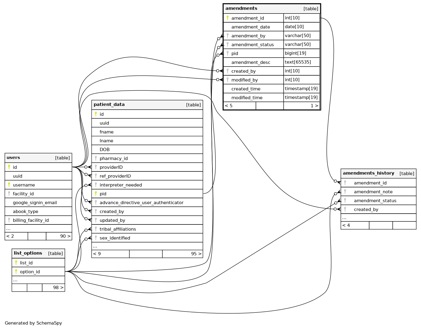
amendments


If there is patient data for this table the file for this export will be found in the extracted zip folder location under the filename of amendments.csv

If there are non-patient data column elements that are not part of the designated record set they will be marked in the Comment's column for that data element

Description

Holds requests to amend health care information typically initiated by the patient or an insurance company

Columns

Column Type Size Nulls Auto Default Children Parents Comments
amendment_id INT 10 null
amendments_history.amendment_id Defined in XML R

Primary key for the amendment record. It uniquely identifies each amendment.

amendment_date DATE 10 null

The date when the amendment request was made.

amendment_by VARCHAR 50 null
list_options.option_id Defined in XML R

Comes from the list_options.list_id=‘amendment_from’ and represents who is requesting the amendment

amendment_status VARCHAR 50 NULL
list_options.option_id Defined in XML R

Comes from the list_options.list_id=‘amendment_status’ and represents the current status of the amendment

pid BIGINT 19 null
patient_data.pid Defined in XML R

The internal patient identifier

amendment_desc TEXT 65535 NULL

Detailed information about the amendment, including any additional notes or changes.

created_by INT 10 null
users.id Defined in XML R

The id of the user that initially created this amendment

modified_by INT 10 NULL
users.id Defined in XML R

The id of the user that last modified this amendment

created_time TIMESTAMP 19 NULL

Timestamp indicating when the amendment record was created.

modified_time TIMESTAMP 19 NULL

Timestamp indicating when the amendment record was last modified.

Indexes

Constraint Name Type Sort Column(s)
PRIMARY Primary key Asc amendment_id
amendment_pid Performance Asc pid

Relationships