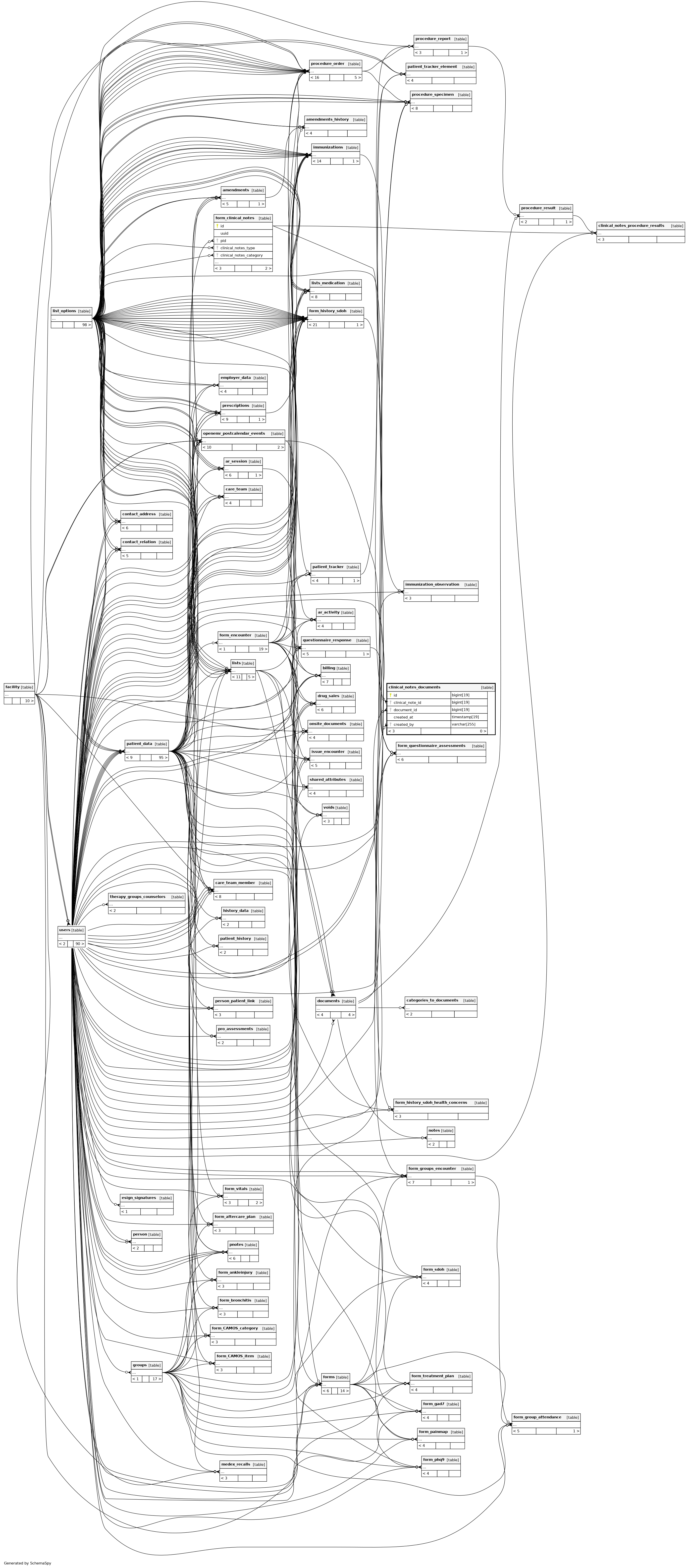
Columns
| Column | Type | Size | Nulls | Auto | Default | Children | Parents | Comments | |||
|---|---|---|---|---|---|---|---|---|---|---|---|
| id | BIGINT | 19 | √ | null |
|
|
|||||
| clinical_note_id | BIGINT | 19 | null |
|
|
Foreign key to form_clinical_notes.id |
|||||
| document_id | BIGINT | 19 | null |
|
|
Foreign key to documents.id |
|||||
| created_at | TIMESTAMP | 19 | current_timestamp() |
|
|
When the link was created |
|||||
| created_by | VARCHAR | 255 | √ | NULL |
|
|
Username who created the link |
Indexes
| Constraint Name | Type | Sort | Column(s) |
|---|---|---|---|
| PRIMARY | Primary key | Asc | id |
| idx_clinical_note_id | Performance | Asc | clinical_note_id |
| idx_created_at | Performance | Asc | created_at |
| idx_document_id | Performance | Asc | document_id |
| unique_note_document | Must be unique | Asc/Asc | clinical_note_id + document_id |

