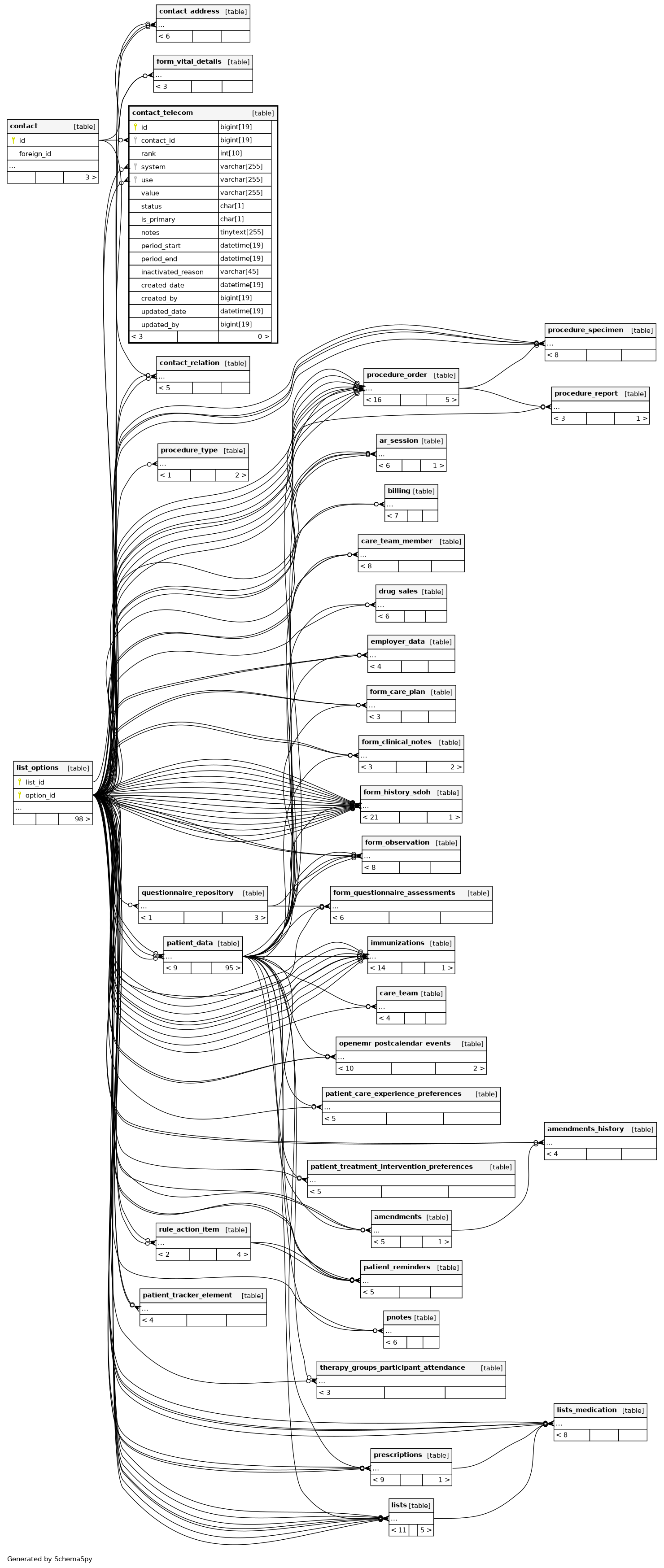
contact_telecom


If there is patient data for this table the file for this export will be found in the extracted zip folder location under the filename of contact_telecom.csv

If there are non-patient data column elements that are not part of the designated record set they will be marked in the Comment's column for that data element

Description

Contains information about a specific contact’s telecom method

Columns

Column Type Size Nulls Auto Default Children Parents Comments
id BIGINT 19 null
contact_id BIGINT 19 null
contact.id Defined in XML R

The id of the contact this record belongs to

rank INT 10 NULL

Specify preferred order of use (1 = highest)

system VARCHAR 255 NULL
list_options.option_id Defined in XML R

fk to list_options.option_id WHERE list_options.list_id=‘telecom_systems’

use VARCHAR 255 NULL
list_options.option_id Defined in XML R

fk to list_options.option_id WHERE list_options.list_id=‘telecom_uses’

value VARCHAR 255 NULL
status CHAR 1 NULL

‘A’ for active, ‘I’ for inactive

is_primary CHAR 1 NULL

Is the primary address for the contact ‘1’ for yes, ‘0’ for no

notes TINYTEXT 255 NULL
period_start DATETIME 19 NULL

Date the telecom became active

period_end DATETIME 19 NULL

Date the telecom became deactivated

inactivated_reason VARCHAR 45 NULL

Values: ???, etc

created_date DATETIME 19 current_timestamp()
created_by BIGINT 19 NULL

users.id

updated_date DATETIME 19 current_timestamp()
updated_by BIGINT 19 NULL

users.id

Indexes

Constraint Name Type Sort Column(s)
PRIMARY Primary key Asc id
contact_id Performance Asc contact_id

Relationships