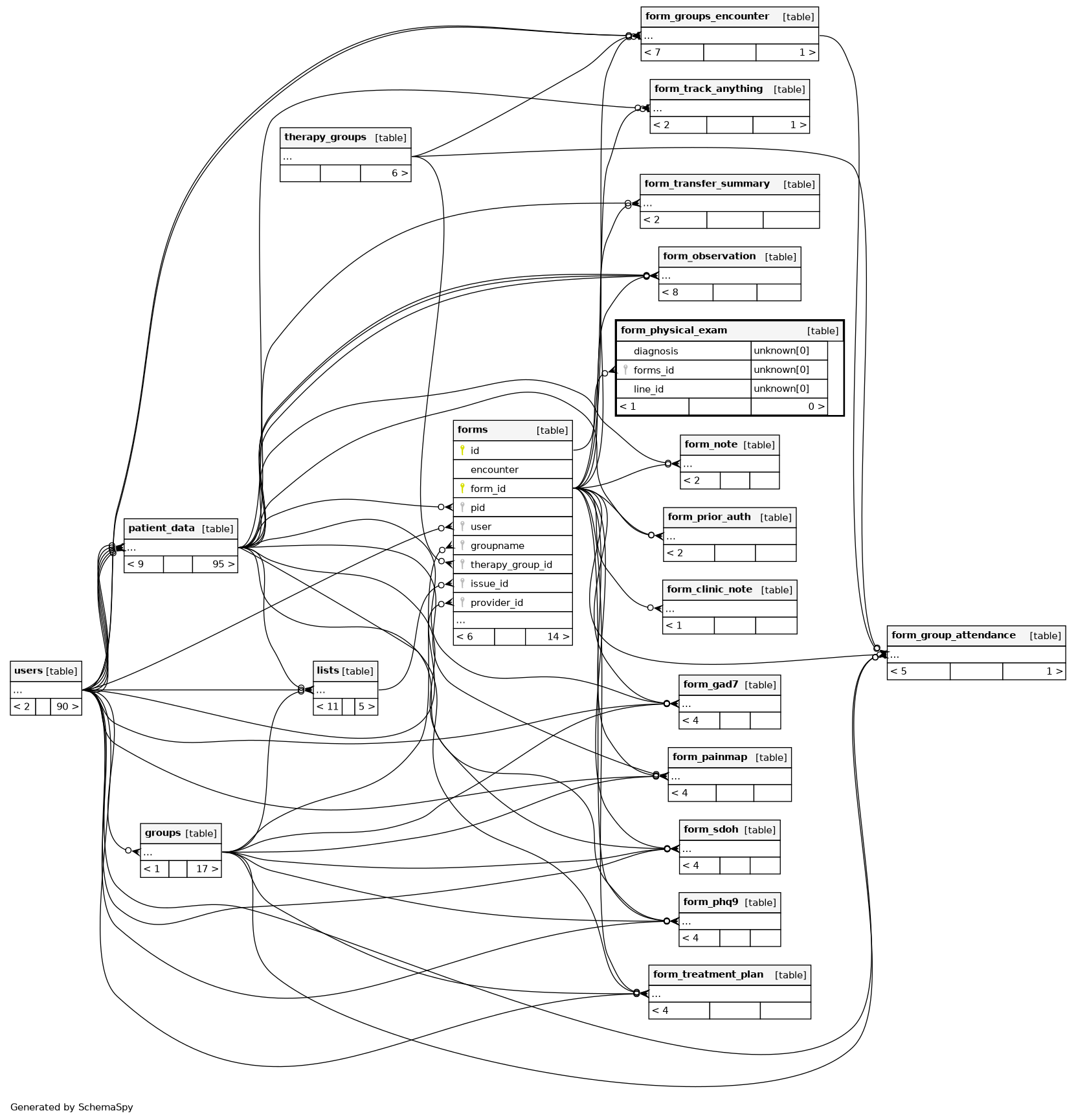
Columns
| Column | Type | Size | Nulls | Auto | Default | Children | Parents | Comments | |||
|---|---|---|---|---|---|---|---|---|---|---|---|
| diagnosis | Unknown | 0 | null |
|
|
||||||
| forms_id | Unknown | 0 | null |
|
|
||||||
| line_id | Unknown | 0 | null |
|
|

