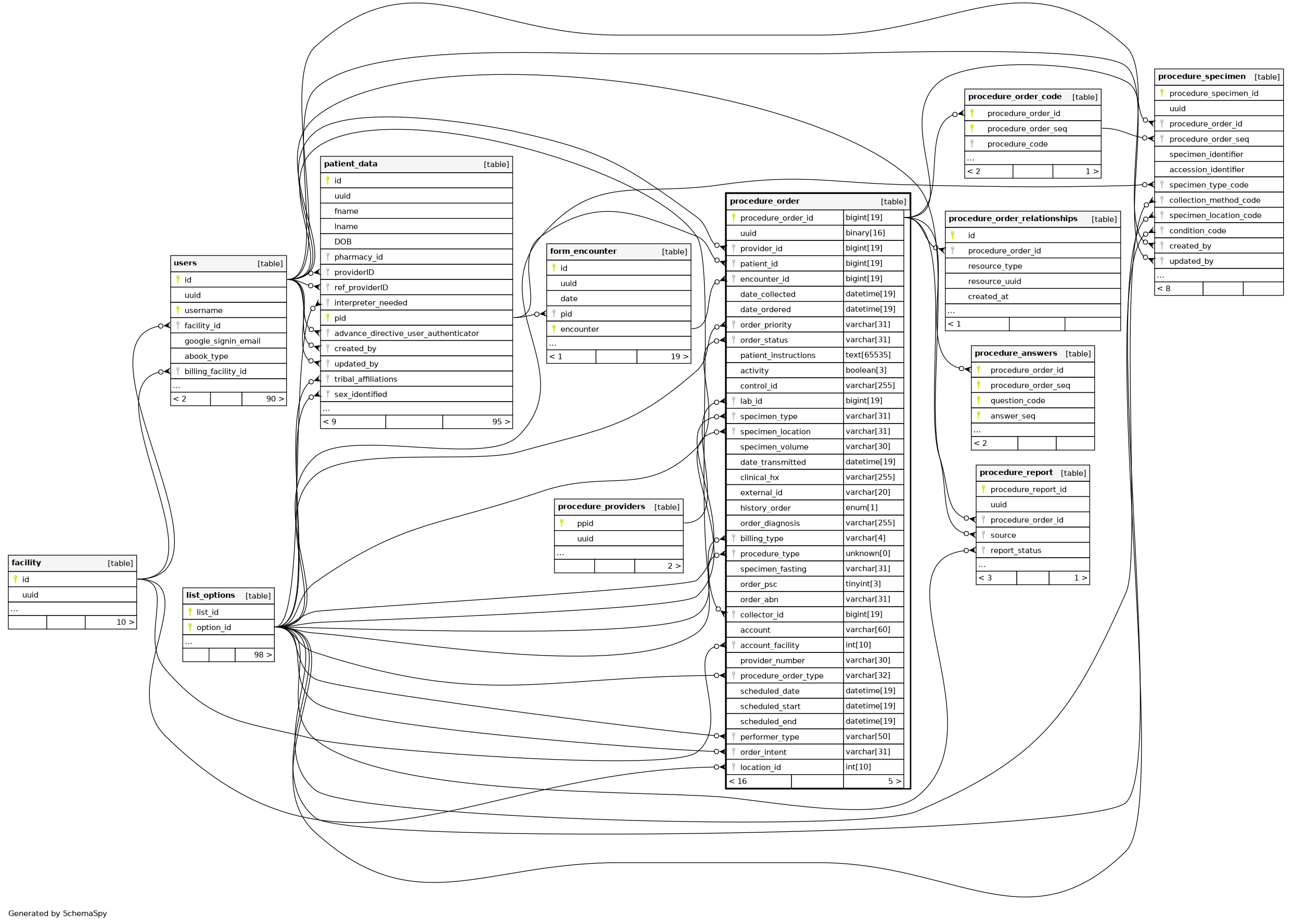
procedure_order


If there is patient data for this table the file for this export will be found in the extracted zip folder location under the filename of procedure_order.csv

If there are non-patient data column elements that are not part of the designated record set they will be marked in the Comment's column for that data element

Description

A procedure order is an encounter form within a patient visit representing an order for one or more procedures and its associated report/results for the procedure. Orders can be for either internal or external procedure providers

Columns

Column Type Size Nulls Auto Default Children Parents Comments
procedure_order_id BIGINT 19 null
procedure_answers.procedure_order_id Defined in XML R
procedure_order_code.procedure_order_id Defined in XML R
procedure_order_relationships.procedure_order_id Defined in XML R
procedure_report.procedure_order_id Defined in XML R
procedure_specimen.procedure_order_id Defined in XML R

Surrogate id of the procedure order record

uuid BINARY 16 NULL

UUID of the record

provider_id BIGINT 19 0
users.id Defined in XML R

References users.id, representing the ordering provider

patient_id BIGINT 19 null
patient_data.pid Defined in XML R

The internal patient identifier

encounter_id BIGINT 19 0
form_encounter.encounter Defined in XML R

References form_encounter.encounter, representing the encounter for the order

date_collected DATETIME 19 NULL

Time the specimen was collected

date_ordered DATETIME 19 NULL

Date and time the order was placed

order_priority VARCHAR 31 ''
list_options.option_id Defined in XML R

Comes from the list_options.list_id=‘ord_priority’ and represents the priority of the order

order_status VARCHAR 31 ''
list_options.option_id Defined in XML R

Comes from the list_options.list_id=‘ord_status’ and represents the status of the order (pending, routed, complete, canceled)

patient_instructions TEXT 65535 NULL

Instructions to be given to the patient for the procedure

activity BOOLEAN 3 1

0 if the record is deleted, 1 if the record is active

control_id VARCHAR 255 ''

Control ID sent back from the lab

lab_id BIGINT 19 0
procedure_providers.ppid Defined in XML R

References procedure_providers.ppid and is the lab or provider of the procedure that will process the order and the order is being sent to

specimen_type VARCHAR 31 ''
list_options.option_id Defined in XML R

Comes from the list_options.list_id=‘Specimen_Type’ and represents the specimen type collected for the procedure

specimen_location VARCHAR 31 ''
list_options.option_id Defined in XML R

Comes from the list_options.list_id=‘Specimen_Location’ and represents the location the specimen was collected at

specimen_volume VARCHAR 30 ''

Volume of the specimen

date_transmitted DATETIME 19 NULL

Time of order transmission (null if unsent)

clinical_hx VARCHAR 255 ''

Clinical history text relevant to the order

external_id VARCHAR 20 NULL

External identifier

history_order enum('0', '1') 1 '0'

Indicates if the order is added for history purposes only. 0=No, 1=Yes

order_diagnosis VARCHAR 255 ''

Primary order diagnosis

billing_type VARCHAR 4 NULL
list_options.option_id Defined in XML R

Comes from the list_options.list_id=‘procedure_billing’ and represents the kind billing being used for this procedure order (insurance, self-pay, etc)

procedure_type Unknown 0 null
list_options.option_id Defined in XML R

Comes from the list_options.list_id=‘proc_type’ and represents the kind of procedure_type this is (‘group’, ‘order’, ‘discrete_result’, etc’)

specimen_fasting VARCHAR 31 NULL

Fasting status of the patient at the time the specimen was collected. 0=Patient not fasting, 1=Patient was fasting at time of collection

order_psc TINYINT 3 NULL

Should the order for the Patient Service Center (PSC) be put on hold. 0=No, 1=Yes

order_abn VARCHAR 31 'not_required'

The status of the US CMS Advanced Beneficiary Notice and whether the patient has already been given the ABN. Possible values are ‘not_required’=Patient doesn’t need an ABN, ‘required’=Patient needs to be given an ABN before procedure can occur, or ‘signed’=Patient has already been given an ABN and signed it.

collector_id BIGINT 19 0
users.id Defined in XML R

References users.id, representing the individual that collected the specimen

account VARCHAR 60 NULL

The specific name of the facility location associated with the order where the lab work will be sent from. This is typically used for LabCorp orders.

account_facility INT 10 NULL
facility.id Defined in XML R

Facility Location associated with the order where the lab work is being sent from. This is typically used for LabCorp orders.

provider_number VARCHAR 30 NULL

Provider number

procedure_order_type VARCHAR 32 'laboratory_test'
list_options.option_id Defined in XML R

Comes from the list_options.list_id=‘order_type’ and represents the type of procedure order this is (order, lab test, imaging, physical exams, etc

scheduled_date DATETIME 19 NULL

Scheduled date for service (FHIR occurrencex)

scheduled_start DATETIME 19 NULL

Scheduled start time (FHIR occurrencePeriod.start)

scheduled_end DATETIME 19 NULL

Scheduled end time (FHIR occurrencePeriod.end)

performer_type VARCHAR 50 NULL
list_options.option_id Defined in XML R

Comes from the list_options.list_id=‘performer_type’

order_intent VARCHAR 31 'order'
list_options.option_id Defined in XML R

Comes from the list_options.list_id=‘order_intent’

location_id INT 10 NULL
facility.id Defined in XML R

The facility location where the procedure is to be performed

Indexes

Constraint Name Type Sort Column(s)
PRIMARY Primary key Asc procedure_order_id
datepid Performance Asc/Asc date_ordered + patient_id
idx_location_id Performance Asc location_id
idx_order_intent Performance Asc order_intent
idx_scheduled_date Performance Asc scheduled_date
patient_id Performance Asc patient_id
uuid Must be unique Asc uuid

Relationships