Columns
| Column | Type | Size | Nulls | Auto | Default | Children | Parents | Comments | ||||||
|---|---|---|---|---|---|---|---|---|---|---|---|---|---|---|
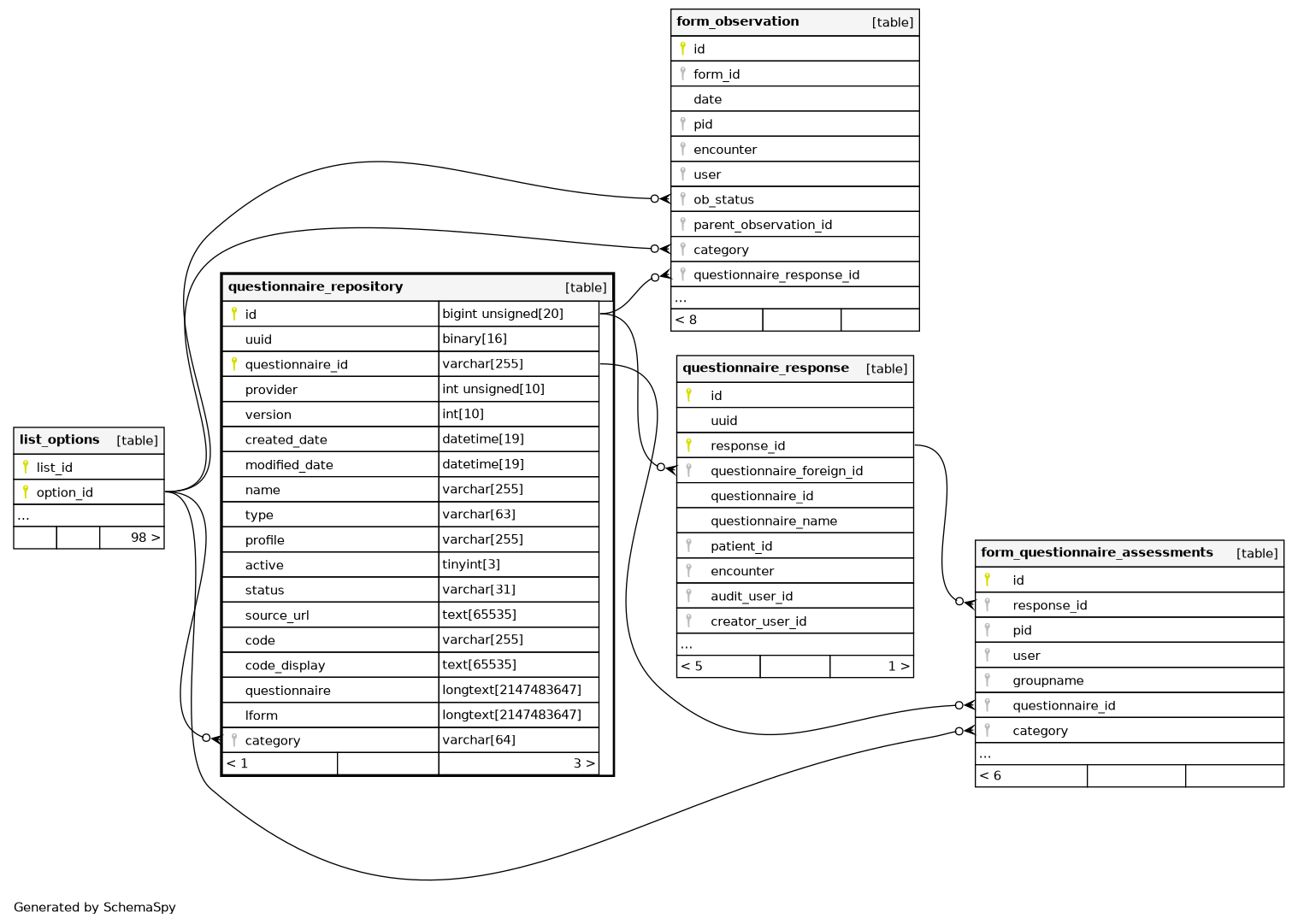
| id | BIGINT UNSIGNED | 20 | √ | null |
|
|
Unique identifier for the questionnaire record |
|||||||
| uuid | BINARY | 16 | √ | NULL |
|
|
Universally unique identifier for the questionnaire in the EMR system |
|||||||
| questionnaire_id | VARCHAR | 255 | √ | NULL |
|
|
Unique public identifier |
|||||||
| provider | INT UNSIGNED | 10 | √ | NULL |
|
|
Identifier for the provider associated with the inputting/creation of this questionnaire |
|||||||
| version | INT | 10 | 1 |
|
|
Version number of the questionnaire |
||||||||
| created_date | DATETIME | 19 | √ | current_timestamp() |
|
|
Date and time when the questionnaire was created |
|||||||
| modified_date | DATETIME | 19 | √ | current_timestamp() |
|
|
Date and time when the questionnaire was last modified |
|||||||
| name | VARCHAR | 255 | √ | NULL |
|
|
Name or title of the questionnaire |
|||||||
| type | VARCHAR | 63 | 'Questionnaire' |
|
|
Type of questionnaire (e.g., FHIR ‘Questionnaire’) |
||||||||
| profile | VARCHAR | 255 | √ | NULL |
|
|
Profile information for the questionnaire |
|||||||
| active | TINYINT | 3 | 1 |
|
|
Indicates if the questionnaire is active (1 for active, 0 for inactive) |
||||||||
| status | VARCHAR | 31 | √ | NULL |
|
|
Status information for the questionnaire |
|||||||
| source_url | TEXT | 65535 | √ | NULL |
|
|
URL associated with the questionnaire for where the questionnaire originated or where more information about the questionnaire can be obtained |
|||||||
| code | VARCHAR | 255 | √ | NULL |
|
|
Code associated with the questionnaire |
|||||||
| code_display | TEXT | 65535 | √ | NULL |
|
|
Display information for the code associated with the questionnaire |
|||||||
| questionnaire | LONGTEXT | 2147483647 | √ | NULL |
|
|
JSON serialized version of the questionnaire. If the type of this record is Questionnaire than the JSON will be a serialized definition of a FHIR Questionnaire resource |
|||||||
| lform | LONGTEXT | 2147483647 | √ | NULL |
|
|
National Institutes of Health (NIH) Lforms version of text content for the questionnaire (e.g., for long forms) |
|||||||
| category | VARCHAR | 64 | √ | NULL |
|
|
Comes from the list_options.list_id=‘Observation_Types’ and represents the grouping category for this questionnaire response |
Indexes
| Constraint Name | Type | Sort | Column(s) |
|---|---|---|---|
| PRIMARY | Primary key | Asc | id |
| search | Performance | Asc/Asc | name + questionnaire_id |
| uuid | Must be unique | Asc | uuid |

