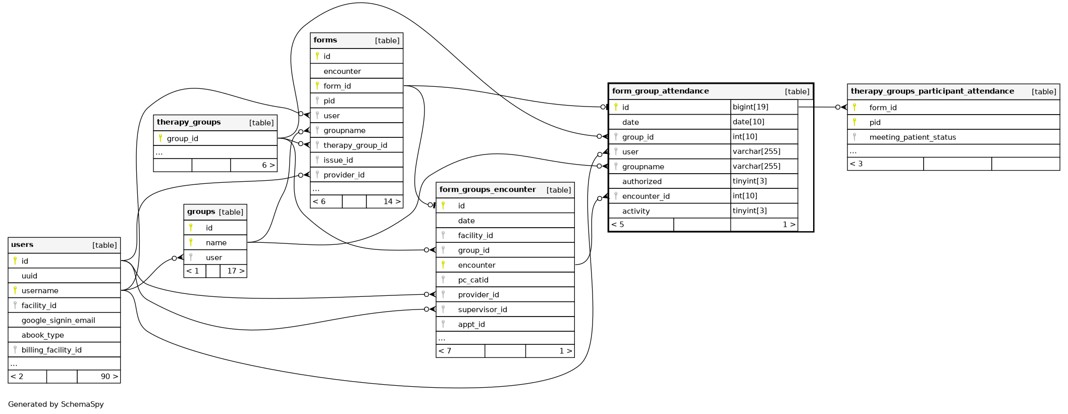
form_group_attendance


If there is patient data for this table the file for this export will be found in the extracted zip folder location under the filename of form_group_attendance.csv

If there are non-patient data column elements that are not part of the designated record set they will be marked in the Comment's column for that data element

Description

Group encounter form for tracking the attendance of therapy participants to a group session encounter

Columns

Column Type Size Nulls Auto Default Children Parents Comments
id BIGINT 19 null
therapy_groups_participant_attendance.form_id Defined in XML R
forms.form_id Defined in XML R

The primary key which is the same as the forms.form_id column

date DATE 10 NULL
group_id INT 10 NULL
therapy_groups.group_id Defined in XML R

FK to the therapy group that this attendance form is tracking

user VARCHAR 255 NULL
users.username Defined in XML R

The username of the user that created this record.

groupname VARCHAR 255 NULL
groups.name Defined in XML R

User Group that the user was part of that created this record (This is not the therapy group)

authorized TINYINT 3 NULL

Authorization status (1 for authorized, 0 for unauthorized)

encounter_id INT 10 NULL
form_groups_encounter.encounter Defined in XML R

The group encounter that this group attendance form is part of

activity TINYINT 3 NULL

Activity status (1 for active, 0 for inactive)

Indexes

Constraint Name Type Sort Column(s)
PRIMARY Primary key Asc id

Relationships