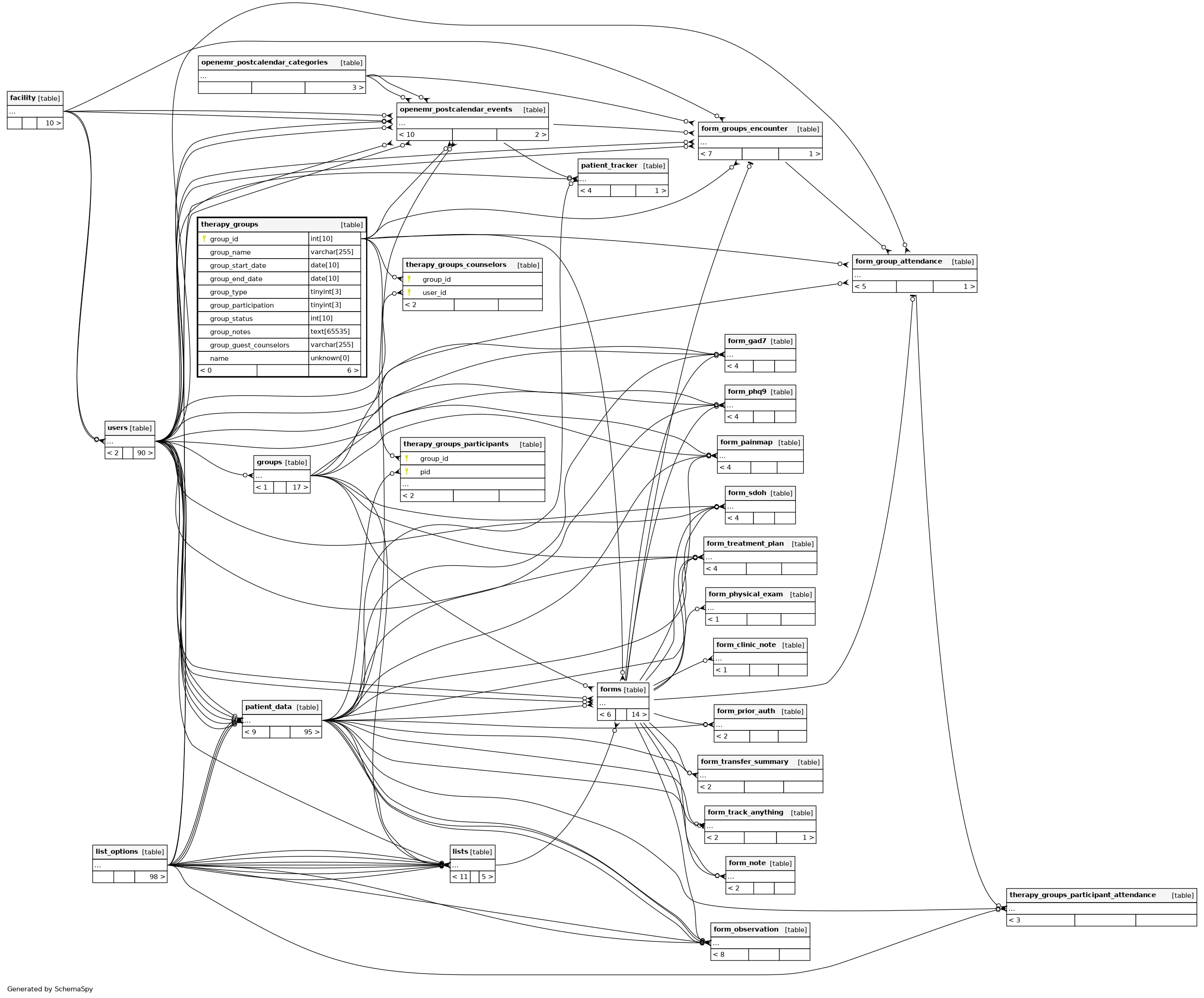
Columns
| Column | Type | Size | Nulls | Auto | Default | Children | Parents | Comments | ||||||||||||||||||
|---|---|---|---|---|---|---|---|---|---|---|---|---|---|---|---|---|---|---|---|---|---|---|---|---|---|---|
| group_id | INT | 10 | √ | null |
|
|
Surrogate id of the record used as the primary incrementing key |
|||||||||||||||||||
| group_name | VARCHAR | 255 | null |
|
|
|||||||||||||||||||||
| group_start_date | DATE | 10 | null |
|
|
Represents the date the group should start |
||||||||||||||||||||
| group_end_date | DATE | 10 | √ | NULL |
|
|
Represents the date the group should end |
|||||||||||||||||||
| group_type | TINYINT | 3 | null |
|
|
Represents the type of therapy group. 1=Closed, 2=Open, 3=Training |
||||||||||||||||||||
| group_participation | TINYINT | 3 | null |
|
|
Represents the participant requirements for the group. 1=Mandatory, 2=Optional |
||||||||||||||||||||
| group_status | INT | 10 | null |
|
|
Represents the current status of the therapy group. 10=Active, 20=Finished, 30=Canceled |
||||||||||||||||||||
| group_notes | TEXT | 65535 | √ | NULL |
|
|
Notes about the overall therapy group |
|||||||||||||||||||
| group_guest_counselors | VARCHAR | 255 | √ | NULL |
|
|
Names of guest counselors participating in the group that do not exist in the users table |
|||||||||||||||||||
| name | Unknown | 0 | null |
|
|
The name of the therapy group |
Indexes
| Constraint Name | Type | Sort | Column(s) |
|---|---|---|---|
| PRIMARY | Primary key | Asc | group_id |

